Medicinska operativa teaterljusförskott Funktioner:
Medical Operating Theatre Light har utformats för att ge en hög intensiv stråle med utmärkt skuggutspädning och korrekt färgåtergivning.
Det medicinska operationsteatern är tillgängligt som en vägg, tak eller mobil-dubbel eller enstaka arm. All version har ett smidigt, helt slutna huvud att hjälpa till
hantering av infektionskontroll. En fjäderbalanserad arm gör positionering extremt enkel. ger en exakt och stabil stråle.
Medical Operating Theatre Light Advance -funktioner inkluderar: Variabel intensitet, fokuserbar stråle och en digital kontrollpanel. Medical Operating Theatre Light är en extremt kostnadseffektiv belysningslösning som uppfyller behoven hos en krävande operationssal.
1. Lamphållarens diameter: 500mm
2. Antal pärlor: 48
3. KLX-belysning: 40-160KLX
4. Color Rendering Index: RA större än eller lika med 98
5. LED -liv:> 50000 timmar
6. LCD -kontrollpanel
7. belysning 10 steg justerbar
8. Färgtemperatur 5 steg justerbar
Operationsteaterljusanvändning LED Cold Light Source som kan användas för alla typer av operationer. Denna operativljus har den endoskopiska kirurgiläge -funktionen.
.Head diameter: PLM-500: 500mm
LED: PLM-500: 48
.lluminering: 40 ~ 160Klx
Operationsteaterljus med manual:
1. Expected användning
Denna produkt används i olika kirurgiska belysning i sjukhusets operationsrum. Det kan också användas i medicinska belysningssituationer på akutmottagningen.
Användningsvillkor
2.1 Normala arbetsförhållanden
Temperatur: 10 grader ~ 30 grader;
Relativ fuktighet: mindre än eller lika med 70%;
Atmosfäriskt tryckområde: 860 HPA ~ 1060HPA;
Denna utrustning kan inte arbetas i brandfarlig och explosiv gasmiljö.
Typen av enhetssäkerhet: Jag skriver utrustning;
Arbetssystem: Kontinuerlig drift;
Vätskeskyddsnivå: IPXO.
2.2 Strömparametrar
Strömförsörjningsspänning: AC220 (± 10%) V;
Frekvens: 50Hz;
Ingångseffekt: 300VA;
PLM-500 Huvudlampkraft: 88W.
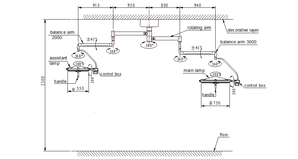
2.3 Lämplig monteringshöjd: 3200 ~ 3300 mm
Lågvåning kan ge användare besvär. Se produktdiagrammet. Under speciella omständigheter bör du kontakta tillverkaren när du köper.
Tekniska specifikationer
|
Typ |
PLM-500 huvudlampa |
PLM-500 huvudlampa |
|
Diameter av lätt huvud (mm) |
500 |
500 |
|
Mängder lysdioder |
48 |
48 |
|
Belysning (10 steg justerbar) |
40 ~ 160Klx |
40 ~ 160Klx |
|
Färgåtergivningsindex |
Ra>95 |
Ra>95 |
|
Färgtemperatur (5 steg justerbar) |
3500-5000K |
3500-5000K |
|
Belysningsdjup (mm) |
1000 |
1000 |
|
Spotdiameter |
120-250mm |
120-250mm |
|
Led Life |
>50 000 timmar |
>50 000 timmar |
|
Modellen av LED |
OSRAM GWCS8PM1.CM |
OSRAM GWCS8PM1.CM |
|
Ups |
Tillgänglig |
Tillgänglig |
|
Kontrollpanel |
LCD |
LCD |
Förenklat diagram

Installation
Utrustningen är fast monterad på taket. Golvet måste bära enhetens vikt, men bär också kraftmomentet på grund av partiell belastning och driften. För att säkerställa säkerheten bör golvet ha tillräckligt med bärförmåga och styrka.
Användare kan skapa konstruktion enligt följande bilder.
Golvinstallationsprogram

LL -fästelement i de installerade komponenterna måste vara tillförlitliga och fästning för att förhindra skadan på grund av lös. Vid montering måste botten av monteringsbasen justeras till nivåtillstånd, annars skulle det orsaka lampdrift. Marktråd (färg: gul eller grön) måste vara pålitligt för att säkerställa användningen av säkerhet.
Med installerade problem, vänligen kontakta tillverkaren innan byggandet.










